Work
About
Glimmer
A Skincare Social Media App
View Prototype

Timeline
12 Weeks
(Sept - Nov 2024)
My Role
UX Researcher
UX/UI Designer
The Team
Myself
Tools
Figma
Zoom
Google Docs
Adobe Illustrator
Introduction
Skincare has become an esssential part of modern self-care. These days it’s sooner with the rise of social media and influencers promoting self-care and the importance of skin health.
The Problem
Despite the booming skincare industry, there’s no single dedicated platform where enthusiasts can discover and compare results from other people with similar skin tones, types, and concerns. Instead, users are left piecing together information from scattered sources from blogs, product reviews, and social media posts. They do this without knowing if the advice applies to their own skin
The Solution
Glimmer is a skin-care focused app created to be a social media and e-commerce hub to bring the skincare community together. It offers personalized product recommendations, authentic reviews, and visual results from people who share their own skin profile. This makes it easier than ever to discover what truly works for you.



Design Process
Empathize
Market research
Competitive Analysis
User Interviews
Define
User Persona
User Journey
“How Might We?”
Feature Roadmap
Ideate
Site Map
User Flow
Wireframes
Prototype & Test
Visual Design
Initial Prototype
Usability Testing
Findings
Research
To design a platform that genuinely meets the needs of skincare enthusiasts, it was important to first understand their behaviors, preferences, and frustrations. I set out to explore how people currently discover products, what sources they rely on, and the factors that influence their trust in reviews. This research aimed to uncover not only the gaps in existing platforms, but also the oppurtunities to create a space that feels reliablr, community-driven, and tailored to each user’s unique skin profile.
Research Goals
Initial Assumptions
Competitive Analysis
To better understand where Glimmer could make the biggest impact, I reviewed platforms across four categories: large beauty e-commerce sites like Sephora, community forums like Reddit, specialized review apps like Flip, and major social/video sharing platforms. Each offered valuable insights to how users discover products, share experiences, and engage with skincare content. By comparing their strengths and weaknesses, I identified clear oppurtunities for Glimmer to bridge the gap.

Key Takeaways
User Interviews
To validate my initial assumptions and better understand real skincare behaviors, I conducted user interviews with individuals who actively engage in skincare routines and product research. These interviews focused on how users discover products, what influences their trust in reviews, and the frustrations they face when trying to find information relevant to their own skin.
Objectives
The interviews focused on understanding how users discover skincare products, evaluate reviews, and determine trust and relevance when making purchasing decisions. Key areas of exploration included review credibility, information sources, personalization, and perceived value.
Participants
The participants had different backgrounds, but they all had a skincare routine and regularly looked for new products.
User Insights & Validated Assumptions
“If I see a product being reviewed by multiple people and they all say the same thing... I don’t trust it. I already don’t trust sponsored reviews. “
User Persona
Skincare has become an esssential part of modern self-care. These days it’s sooner with the rise of social media and influencers promoting self-care and the importance of skin health.

“How Might We...”
Skincare has become an esssential part of modern self-care. These days it’s sooner with the rise of social media and influencers promoting self-care and the importance of skin health.
Initial HMWs
How Might We create a space for people who want to improve their skin so that they can be more informed on skincare products?
Site Map
Skincare has become an esssential part of modern self-care. These days it’s sooner with the rise of social media and influencers promoting self-care and the importance of skin health.

Wireframes
Skincare has become an esssential part of modern self-care. These days it’s sooner with the rise of social media and influencers promoting self-care and the importance of skin health.

View Full Exploration
View Interactive Prototype
Visual Design
Skincare has become an esssential part of modern self-care. These days it’s sooner with the rise of social media and influencers promoting self-care and the importance of skin health.

“Products” page features content based on the users profile made in the onboarding process. It also shows trending videos and products to show what products people are loving at the moment.
Near the bottom, navigation links are there to allow the user to quickly access the catalogue of products.

“Posts” shows content posted by the people the user follows. They can like a post, or dislike the ones they want to see less of.
Every post is required to add the product being reviewed. This allows other to quickly get to the product and find other information on it.

“Videos” lets users browse an endless stream of videos posted by others. The product used in the video is shown.


User profiles consist of their bio, posts, and current routine. In the bio, their skin type, tone, and concerns are shown. Other users can see if their skin properties match.
The routine and holy grail product is shown that other people can see what products they’re using to get the skin they have.

From the Search page, users can search for products, posts, or other users. They can see their recent searches, product categories, and suggested accounts.

On the product category page, users can favorite products to find them later.

The product page shows a lot of information about the product. Since things can’t be purchased through the app, they can see what stores they can buy them from.
Reviews and the ability to write a review is on this page too.
View Interactive Prototype
Visual Style & Branding
Skincare has become an esssential part of modern self-care. These days it’s sooner with the rise of social media and influencers promoting self-care and the importance of skin health.


Usability Testing
Skincare has become an esssential part of modern self-care. These days it’s sooner with the rise of social media and influencers promoting self-care and the importance of skin health.
Key Findings and Feedback
4/6 Participants mentioned they wished the reviews weren’t at the bottom of the product page. If they’re looking for information, they want to find it quickly
5/6 Participants liked the top tab bar, but mentioned it was bulky and wished it did not stay on the screen all the time
4/6 Participants were curious to see what onboarding would look like and how it would influence their experience on the app
Reflections & Learnings
Breaking Out of Familiar Patterns
Skincare has become an esssential part of modern self-care. These days it’s sooner with the rise of social media and influencers promoting self-care and the importance of skin health.
Balancing Innovation and Usability
Skincare has become an esssential part of modern self-care. These days it’s sooner with the rise of social media and influencers promoting self-care and the importance of skin health.
Prioritization and Focus
Skincare has become an esssential part of modern self-care. These days it’s sooner with the rise of social media and influencers promoting self-care and the importance of skin health.
Next Steps
Continued User Testing
Skincare has become an esssential part of modern self-care. These days it’s sooner with the rise of social media and influencers promoting self-care and the importance of skin health.
Feature Expansion and Refinement
Skincare has become an esssential part of modern self-care. These days it’s sooner with the rise of social media and influencers promoting self-care and the importance of skin health.
Strengthening Community and Engagement
Skincare has become an esssential part of modern self-care. These days it’s sooner with the rise of social media and influencers promoting self-care and the importance of skin health.
click here to know more about me
Resume
Work
About
Glimmer
A Skincare Social Media App
View Prototype

Timeline
12 Weeks
(Sept - Nov 2024)
My Role
UX Researcher
UX/UI Designer
The Team
Myself
Tools
Figma
Zoom
Google Docs
Adobe Illustrator
Introduction
Skincare has become an esssential part of modern self-care. These days it’s sooner with the rise of social media and influencers promoting self-care and the importance of skin health.
The Problem
Despite the booming skincare industry, there’s no single dedicated platform where enthusiasts can discover and compare results from other people with similar skin tones, types, and concerns. Instead, users are left piecing together information from scattered sources from blogs, product reviews, and social media posts. They do this without knowing if the advice applies to their own skin
The Solution
Glimmer is a skin-care focused app created to be a social media and e-commerce hub to bring the skincare community together. It offers personalized product recommendations, authentic reviews, and visual results from people who share their own skin profile. This makes it easier than ever to discover what truly works for you.



Design Process
Empathize
Market research
Competitive Analysis
User Interviews
Define
User Persona
User Journey
“How Might We?”
Feature Roadmap
Ideate
Site Map
User Flow
Wireframes
Prototype & Test
Visual Design
Initial Prototype
Usability Testing
Findings
Research
To design a platform that genuinely meets the needs of skincare enthusiasts, it was important to first understand their behaviors, preferences, and frustrations. I set out to explore how people currently discover products, what sources they rely on, and the factors that influence their trust in reviews. This research aimed to uncover not only the gaps in existing platforms, but also the oppurtunities to create a space that feels reliablr, community-driven, and tailored to each user’s unique skin profile.
Research Goals
Initial Assumptions
Competitive Analysis
To better understand where Glimmer could make the biggest impact, I reviewed platforms across four categories: large beauty e-commerce sites like Sephora, community forums like Reddit, specialized review apps like Flip, and major social/video sharing platforms. Each offered valuable insights to how users discover products, share experiences, and engage with skincare content. By comparing their strengths and weaknesses, I identified clear oppurtunities for Glimmer to bridge the gap.

Key Takeaways
User Interviews
To validate my initial assumptions and better understand real skincare behaviors, I conducted user interviews with individuals who actively engage in skincare routines and product research. These interviews focused on how users discover products, what influences their trust in reviews, and the frustrations they face when trying to find information relevant to their own skin.
Objectives
The interviews focused on understanding how users discover skincare products, evaluate reviews, and determine trust and relevance when making purchasing decisions. Key areas of exploration included review credibility, information sources, personalization, and perceived value.
Participants
The participants had different backgrounds, but they all had a skincare routine and regularly looked for new products.
User Insights & Validated Assumptions
“If I see a product being reviewed by multiple people and they all say the same thing... I don’t trust it. I already don’t trust sponsored reviews. “
User Persona
Skincare has become an esssential part of modern self-care. These days it’s sooner with the rise of social media and influencers promoting self-care and the importance of skin health.

“How Might We...”
Skincare has become an esssential part of modern self-care. These days it’s sooner with the rise of social media and influencers promoting self-care and the importance of skin health.
Initial HMWs
How Might We create a space for people who want to improve their skin so that they can be more informed on skincare products?
Site Map
Skincare has become an esssential part of modern self-care. These days it’s sooner with the rise of social media and influencers promoting self-care and the importance of skin health.

Wireframes
Skincare has become an esssential part of modern self-care. These days it’s sooner with the rise of social media and influencers promoting self-care and the importance of skin health.

View Full Exploration
View Interactive Prototype
Visual Design
Skincare has become an esssential part of modern self-care. These days it’s sooner with the rise of social media and influencers promoting self-care and the importance of skin health.

“Products” page features content based on the users profile made in the onboarding process. It also shows trending videos and products to show what products people are loving at the moment.
Near the bottom, navigation links are there to allow the user to quickly access the catalogue of products.

“Posts” shows content posted by the people the user follows. They can like a post, or dislike the ones they want to see less of.
Every post is required to add the product being reviewed. This allows other to quickly get to the product and find other information on it.

“Videos” lets users browse an endless stream of videos posted by others. The product used in the video is shown.


User profiles consist of their bio, posts, and current routine. In the bio, their skin type, tone, and concerns are shown. Other users can see if their skin properties match.
The routine and holy grail product is shown that other people can see what products they’re using to get the skin they have.

From the Search page, users can search for products, posts, or other users. They can see their recent searches, product categories, and suggested accounts.

On the product category page, users can favorite products to find them later.

The product page shows a lot of information about the product. Since things can’t be purchased through the app, they can see what stores they can buy them from.
Reviews and the ability to write a review is on this page too.
View Interactive Prototype
Visual Style & Branding
Skincare has become an esssential part of modern self-care. These days it’s sooner with the rise of social media and influencers promoting self-care and the importance of skin health.


Usability Testing
Skincare has become an esssential part of modern self-care. These days it’s sooner with the rise of social media and influencers promoting self-care and the importance of skin health.
Key Findings and Feedback
4/6 Participants mentioned they wished the reviews weren’t at the bottom of the product page. If they’re looking for information, they want to find it quickly
5/6 Participants liked the top tab bar, but mentioned it was bulky and wished it did not stay on the screen all the time
4/6 Participants were curious to see what onboarding would look like and how it would influence their experience on the app
Reflections & Learnings
Skincare has become an esssential part of modern self-care. These days it’s sooner with the rise of social media and influencers promoting self-care and the importance of skin health.
Breaking Out of Familiar Patterns
Skincare has become an esssential part of modern self-care. These days it’s sooner with the rise of social media and influencers promoting self-care and the importance of skin health.
Balancing Innovation and Usability
Skincare has become an esssential part of modern self-care. These days it’s sooner with the rise of social media and influencers promoting self-care and the importance of skin health.
Prioritization and Focus
Next Steps
Skincare has become an esssential part of modern self-care. These days it’s sooner with the rise of social media and influencers promoting self-care and the importance of skin health.
Continued User Testing
Skincare has become an esssential part of modern self-care. These days it’s sooner with the rise of social media and influencers promoting self-care and the importance of skin health.
Feature Expansion and Refinement
Skincare has become an esssential part of modern self-care. These days it’s sooner with the rise of social media and influencers promoting self-care and the importance of skin health.
Strengthening Community and Engagement
click here to know more about me
Resume
Work
About
Glimmer
A Skincare Social Media App
View Prototype

Timeline
12 Weeks
(Sept - Nov 2024)
My Role
UX Researcher
UX/UI Designer
The Team
Myself
Tools
Figma
Zoom
Google Docs
Adobe Illustrator
Introduction
Skincare has become an essential part of modern self-care, with more people investing in products earlier than ever. Social media and influencers have accelerated this trend, sparking global conversations about skin health, routines, and the pursuit of healthy, youthful, and glowing skin.
The Problem
Despite the booming skincare industry, there’s no single dedicated platform where enthusiasts can discover and compare results from other people with similar skin tones, types, and concerns. Instead, users are left piecing together information from scattered sources from blogs, product reviews, and social media posts. They do this without knowing if the advice applies to their own skin
The Solution
Glimmer is a skin-care focused app created to be a social media and e-commerce hub to bring the skincare community together. It offers personalized product recommendations, authentic reviews, and visual results from people who share their own skin profile. This makes it easier than ever to discover what truly works for you.



Design Process
Empathize
Market research
Competitive Analysis
User Interviews
Define
User Persona
User Journey
“How Might We?”
Feature Roadmap
Ideate
Site Map
User Flow
Wireframes
Prototype & Test
Visual Design
Initial Prototype
Usability Testing
Findings
Research
To design a platform that genuinely meets the needs of skincare enthusiasts, it was important to first understand their behaviors, preferences, and frustrations. I set out to explore how people currently discover products, what sources they rely on, and the factors that influence their trust in reviews. This research aimed to uncover not only the gaps in existing platforms, but also the opportunities to create a space that feels reliable, community-driven, and tailored to each user’s unique skin profile.
Research Goals
Initial Assumptions
Competitive Analysis
To better understand where Glimmer could make the biggest impact, I reviewed platforms across four categories: large beauty e-commerce sites like Sephora, community forums like Reddit, specialized review apps like Flip, and major social/video sharing platforms. Each offered valuable insights to how users discover products, share experiences, and engage with skincare content. By comparing their strengths and weaknesses, I identified clear opportunities for Glimmer to bridge the gap. We’d have to combine the trust and community niche spaces with the reach and engagement of larger platforms.

Key Takeaways
User Interviews
To validate my initial assumptions and better understand real skincare behaviors, I conducted user interviews with individuals who actively engage in skincare routines and product research. These interviews focused on how users discover products, what influences their trust in reviews, and the frustrations they face when trying to find information relevant to their own skin.
Objectives
The interviews focused on understanding how users discover skincare products, evaluate reviews, and determine trust and relevance when making purchasing decisions. Key areas of exploration included review credibility, information sources, personalization, and perceived value.
Participants
The participants had different backgrounds, but they all had a skincare routine and regularly looked for new products.
User Insights & Validated Assumptions
“If I see a product being reviewed by multiple people and they all say the same thing... I don’t trust it. I already don’t trust sponsored reviews. “
User Persona
After analyzing the research findings and user interview insights, I synthesized the data to identify key patterns in user needs, motivations, and frustrations. These insights were used to define the core problem Glimmer aims to solve and to create user personas that represent the primary audiences for the platform. The personas helped ground design decisions in real behaviors and ensured the product addressed trust, inclusivity, and accessibility throughout the experience.

“How Might We...”
After analyzing the research findings and user interview insights, I synthesized the data to identify key patterns in user needs, motivations, and frustrations. These insights were used to define the core problem Glimmer aims to solve and to create user personas that represent the primary audiences for the platform. The personas helped ground design decisions in real behaviors and ensured the product addressed trust, inclusivity, and accessibility throughout the experience.
Initial HMWs
How Might We create a space for people who want to improve their skin so that they can be more informed on skincare products?
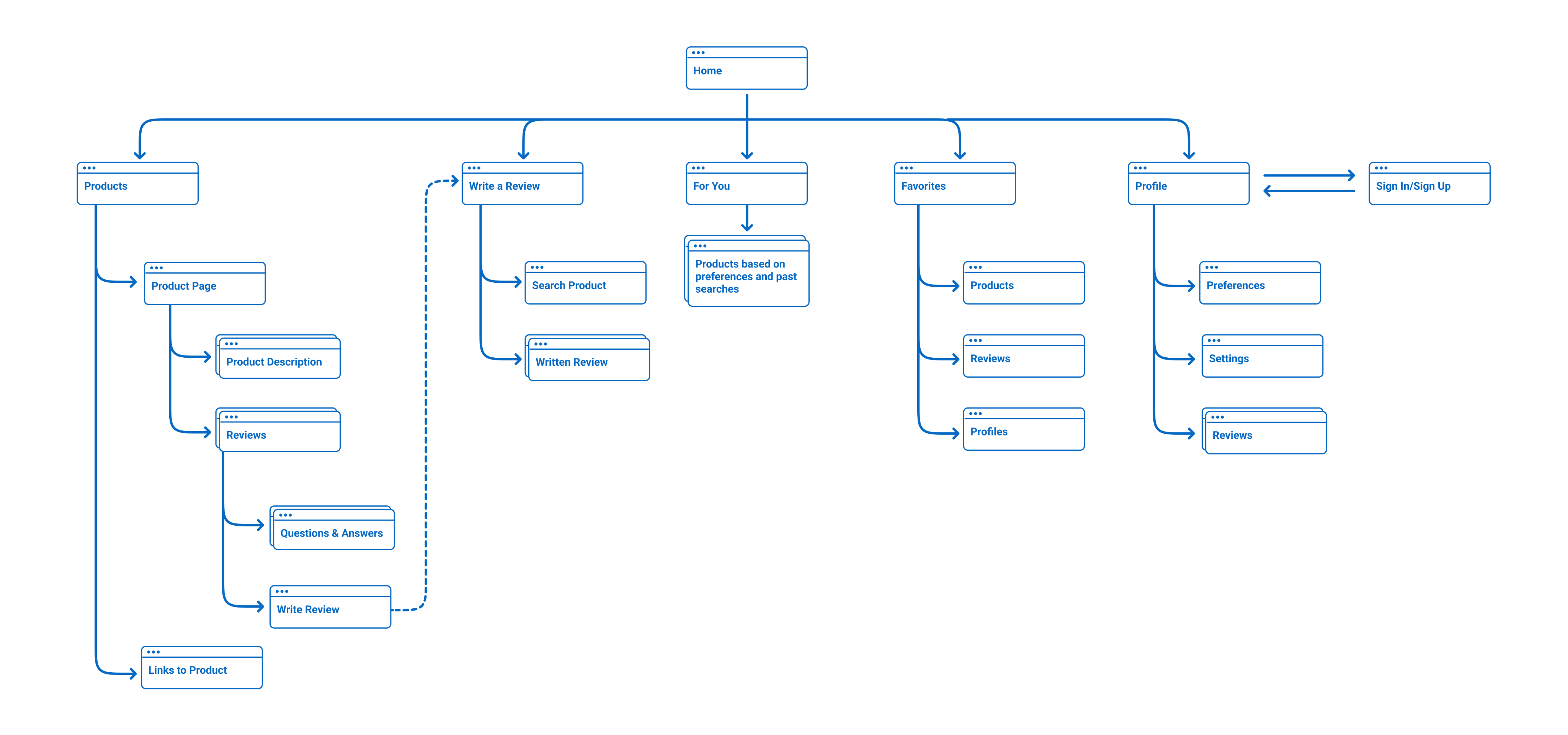
Site Map
To organize the feature set and establish a clear information hierarchy, I created an initial site map outlining Glimmer’s primary navigation and core user flows. This helped ensure that key features such as product discovery, community content, and user profiles were easily accessible, while maintaining a structure that felt familiar to users of social and e-commerce platforms. The site map served as a foundation for designing intuitive navigation and guided the transition into wireframing and prototyping.

Wireframes
Low-fidelity wireframes were created to explore layout, navigation, and content hierarchy before moving into high-fidelity designs. This stage focused on validating the structure of the product and ensuring key features were easy to discover, while minimizing visual distractions. Feedback and iteration at this stage helped refine the overall experience prior to final UI design.

View Full Exploration
View Interactive Prototype
Visual Design
High-fidelity designs were created in Figma to explore the full user experience and interaction flow. An interactive prototype was used to test navigation, content hierarchy, and overall usability, helping identify areas for refinement before finalizing the designs. This process allowed for quick iteration and ensured the experience felt intuitive and cohesive across key screens.

“Products” page features content based on the users profile made in the onboarding process. It also shows trending videos and products to show what products people are loving at the moment.
Near the bottom, navigation links are there to allow the user to quickly access the catalogue of products.

“Posts” shows content posted by the people the user follows. They can like a post, or dislike the ones they want to see less of.
Every post is required to add the product being reviewed. This allows other to quickly get to the product and find other information on it.

“Videos” lets users browse an endless stream of videos posted by others. The product used in the video is shown.


User profiles consist of their bio, posts, and current routine. In the bio, their skin type, tone, and concerns are shown. Other users can see if their skin properties match.
The routine and holy grail product is shown that other people can see what products they’re using to get the skin they have.

From the Search page, users can search for products, posts, or other users. They can see their recent searches, product categories, and suggested accounts.

On the product category page, users can favorite products to find them later.

The product page shows a lot of information about the product. Since things can’t be purchased through the app, they can see what stores they can buy them from.
Reviews and the ability to write a review is on this page too.
View Interactive Prototype
Visual Style & Branding
Glimmer’s visual style was designed to feel approachable, modern, and community-driven. Bright, playful colors were paired with clean layouts to reflect the balance between social discovery and e-commerce functionality, while ensuring real user content and skincare results remain the focus. The design system supports clarity, inclusivity, and trust without overwhelming the user experience.


Usability Testing
To validate the high-fidelity designs, I conducted usability testing with a combination of previous interview participants and additional users. Testing focused on evaluating navigation clarity, content discoverability, and overall ease of use across key flows within the app.
Key Findings and Feedback
4/6 Participants mentioned they wished the reviews weren’t at the bottom of the product page. If they’re looking for information, they want to find it quickly
5/6 Participants liked the top tab bar, but mentioned it was bulky and wished it did not stay on the screen all the time
4/6 Participants were curious to see what onboarding would look like and how it would influence their experience on the app
Reflections & Learnings
Breaking Out of Familiar Patterns
Early design explorations leaned heavily toward familiar e-commerce patterns. Through iteration and feedback, I learned the importance of intentionally pushing beyond default solutions in order to better support Glimmer’s social-first vision. This reinforced the value of continuously revisiting the original product goals throughout the design process.
Balancing Innovation and Usability
While Glimmer introduces a new approach to skincare discovery, some early design decisions felt too familiar to users. This highlighted the importance of balancing innovation with recognizable interaction patterns to ensure usability without sacrificing differentiation.
Prioritization and Focus
This project emphasized the importance of prioritizing core user needs early. With additional time, I would conduct broader user research to further refine feature scope and ensure design efforts are focused on the highest-impact areas.
Next Steps
Continued User Testing
With additional iterations and expanded feature development, further usability testing would be conducted to validate design decisions and uncover new opportunities for improvement. Ongoing testing would help ensure the product continues to meet evolving user needs.
Feature Expansion and Refinement
Future iterations would focus on completing remaining core flows such as onboarding, account creation, filters, and community features. Additional exploration could include AI-assisted skin analysis, ingredient education, and enhanced social interactions.
Strengthening Community and Engagement
As community was central to Glimmer’s original concept, future development would further emphasize social interaction, shared experiences, and trust-building features to support long-term engagement.
click here to know more about me
Resume